沈阳工学院2025年度招聘公告

作者:时间:2025-05-30点击数:

沈阳工学院是经教育部批准设立的一所民办普通本科高等学校,创建于1999年。学校位于沈阳、抚顺两个特大工业型城市区域交界处,地处辽宁省和东北亚中心地带的“沈抚改革创新示范区”,校园北依浑河,交通便利、环境优雅、景色宜人。现有全日制本专科生和留学生19000人。设有12个教学单位,在42个本科专业和6个专科专业招生。根据学校发展需要,现面向社会公开招聘各类人才。

一、基本要求

1.基本条件:遵守宪法和法律,恪守学术规范,遵守学校的规章制度热爱高等教育事业,身心健康具有较高的政治素养、良好的职业道德和团队合作精神。

2.学历要求:硕士研究生及以上,初始学历应为全日制大学本科并获得学士学位

3.具有企业相关工作经验者优先考虑。

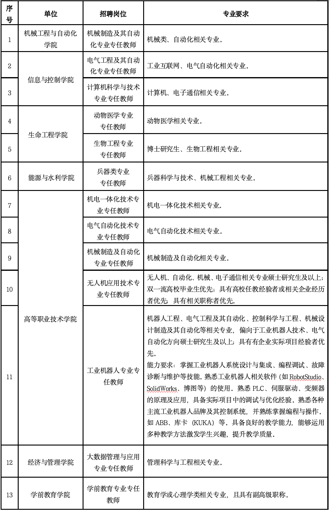
二、招聘计划

三、招聘程序

1.投递简历。应聘者请以邮件方式投递简历,邮件标题格式为“姓名+应聘专业+毕业学校+专业”。投递简历时需使用学校提供的应聘履历表

邮件应包含以下材料:

1)个人简历(附小1寸彩照);

2)各阶段学历、学位证书电子版扫描件;

3各阶段成绩单扫描件;

4)教师资格证、职称证书扫描件

2.资格审查,组织面试、试讲。

3.确定拟录用人员,安排体检。

4.正式聘用。

四、岗位待遇

1.学校与聘用人员签订正式劳动合同,根据聘用岗位、学历、职称及工作经历结合我校工资政策确定薪酬标准

2.学校针对特殊人才开辟绿色通道,实行一事一议。

3.按国家及沈阳市相关规定缴纳五险一金(包括:公积金、基本养老保险、基本医疗保险、大额医疗、工伤保险、生育保险、失业保险等)。

4.学校提供补充医疗机制,缴纳基本医疗者享受补充医疗,具体以学校文件规定为准。

5.福利待遇:带薪寒暑假、通勤班车、免费早午餐、健康检查及各项福利待遇学校对沈阳和抚顺地区外的员工可提供标间住宅式单身宿舍(配备厨房、洗浴等设施)并配合申报沈抚示范区政策

沈抚示范区配套人才政策:在沈抚首次购房的青年人才提供购房补贴,符合条件的博士可领20万元、硕士 可领15万元、本科可领8万元;在沈抚首次就业的青年人才,可享受36个月租房补贴,博士每月2000元,硕 士每月1500元,本科每月1000元。在沈抚首次就业的 博士人才,可享受36个月博士补贴,每月2000元。

五、联系方式

人:老师

联系电话:024-56619008

招聘邮箱:zp_syyyy@sina.com

学校地址:辽宁省沈抚示范区滨河路东段1号

注:本次招聘仅通过沈阳工学院人事处官方网站发布招聘信息,通知形式为沈阳工学院办公电话,不通过其他途径接收报名信息,报名人员请勿相信其他招聘渠道。


  • 附件【应聘履历表.doc】已下载

地址:辽宁省沈抚示范区滨河路东段1号

邮编:113122

Baidu
map